この記事での学習内容 ITパスポート 基本情報 応用情報
アルゴリズムや流れ図(フローチャート)の考え方、記号、順次、判定、繰り返しなど、処理手順の表現方法を理解し、流れ図を描く方法を理解する。
用語例:端子、処理、定義済み処理、判断、ループ端、データ、線
アルゴリズム
アルゴリズムとは、目的にたどり着くための道筋や処理の手順のことです。
同じ結果を出すための処理であっても、より整理されたアルゴリズムで行うほうが、効率よく結果を得ることが出来ます。プログラムを作るときは、特にどんなアルゴリズムを使うかが重要になります。
流れ図
流れ図は「フローチャート」ともいい、処理のアルゴリズムを視覚的に表現できる図解法です。プログラムの設計によく用いられます。
流れ図は以下の記号類を使って、上から下に流れていくように描きます。

アルゴリズムの基本構造
アルゴリズムの基本構造には、順次型、分岐型、反復型があります。
- 順次型: 順番に処理を実行していく。

流れ図では、上から順に、四角系の中に処理を描いていきます。
- 分岐型: 条件によって異なる処理を実行する。

流れ図では、ひし形の中に分岐の条件を書き、矢印を分岐させます。
- 反復型: 繰り返しを終える条件が満たされるまで、同じ処理を繰り返す。

繰り返しを終える条件を、角を切り取った四角形(=ループ端)の中に描き、繰り返す処理を2つのループ端の間に描いていきます。
繰り返しの図形を使わずに、右記のように分岐のひし形を使って描く方法もあります。
前判定型と後判定型の繰り返し
反復型には、先に繰り返しを行うかどうかの条件判定をしてから、一通りの処理を行う「前判定型」と、処理を一通り実行した後で、終了するかどうかの条件判定を行う「後判定型」の2種類があります。

反復処理の「1回め」をどのように扱うかで、前判定型と後判定型を使い分けます。
前判定型では、1回目の条件判定で終了条件を満たすと、繰り返しの処理は1回も実行されません。
対して後判定型では繰り返し処理の後で終了条件を判定するので、少なくとも1回は処理が実行されます。
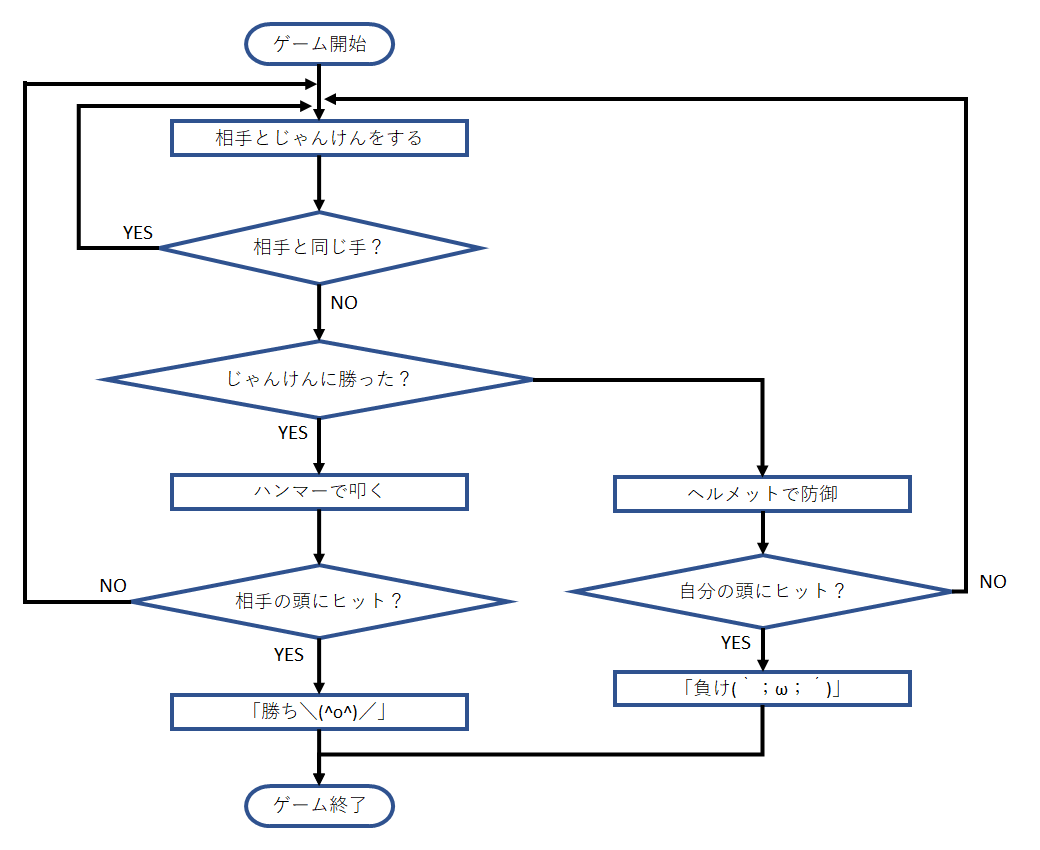
流れ図を使った例
二人で行うゲームを例に、流れ図を見てみましょう。
互いにじゃんけんをし、勝ったほうがピコピコハンマーで相手の頭を叩きます。同時に、負けた方はヘルメットで防御します。
ハンマーが頭にヒットすれば叩いた方の勝ちとなる、というゲームです。(いわゆる「たたいてかぶってジャンケンポン」)
